Toggle navigation
学院首页
搜索
首页
部门概况
岗位职责
联系我们
通知公告
规章制度
上级文件
学院文件
部门制度
教学管理
教学运行
考试考务
学籍管理
教务工作流程
教学研究
专业建设
课程建设
教学改革
实践教学
实训教学
实习教学
技能竞赛
岗位实习
下载服务
教师服务
学生服务
教学资源
高职扩招课程
公共选修课程
教务管理
学生成绩查询
意见箱
首页
部门概况
通知公告
规章制度
教学管理
教学研究
实践教学
下载服务
教学资源
教务管理
学生成绩查询
意见箱
首页
>
教学管理
>
教务工作流程
>
学生版
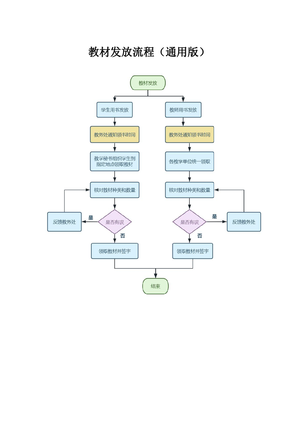
教材发放流程(通用)
日期:2026-04-03 发布人:教务处 浏览量:
23
操作>>
【
收藏本页
】
上一篇:
没有了
下一篇:
学分置换流程(学生用)
返回首页
关闭页面